Product Summary
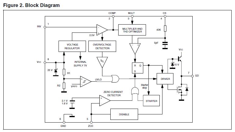
The L6562D is a current-mode PFC controller operating in Transition Mode (TM). Pin-to-pin compatible with the predecessor L6561, it offers improved performance. The applications of the L6562D include PFC pre-regulators for: IEC61000-3-2 compliant SMPS (TV, desktop PC, monitor) up to 300W, hi-end AC-DC adapter/charger and Entry level server & web server.
Parametrics
L6562D absolute maximum ratings: (1)VCC, pin 8, IC Supply voltage (Icc = 20 mA): self-limited V; (2)pin 1 to 4, Analog Inputs & Outputs: -0.3 to 8 V; (3)IZCD, pin 5, Zero Current Detector Max. Current: -50 (source) 10 (sink)mA; (4)Ptot, Power Dissipation @Tamb = 50℃: 0.65W; (5)Tj, Junction Temperature Operating range: -40 to 150℃; (6)Tstg, Storage Temperature: -55 to 150℃.
Features
L6562D features: (1)realised in bcd technology; (2)transition-mode control of pfc preregulators; (3)proprietary multiplier design for minimum thd of AC input current; (4)very precise adjustable output overvoltage protection; (5)ultra-low (≤70μA) start-up current; (6)low (≤4 mA) quiescent current; (7)extended ic supply voltage range; (8)on-chip filter on current sense; (9)disable function; (10)1% (@ Tj = 25 ℃) internal reference voltage; (11)-600/+800mA totem pole gate driver with uvlo pull-down and voltage clamp; (12)DIP-8/SO-8 packages ecopack.
Diagrams

| Image | Part No | Mfg | Description | ![]() |
Pricing (USD) |
Quantity | ||||||||||||
|---|---|---|---|---|---|---|---|---|---|---|---|---|---|---|---|---|---|---|
![]() |
![]() L6562D |
![]() STMicroelectronics |
![]() Power Factor Correction ICs Trans Mode PFC Cont |
![]() Data Sheet |
![]()
|
|
||||||||||||
![]() |
![]() L6562DTR |
![]() STMicroelectronics |
![]() Power Factor Correction ICs Trans Mode PFC Cont |
![]() Data Sheet |
![]()
|
|
||||||||||||
(China (Mainland))









