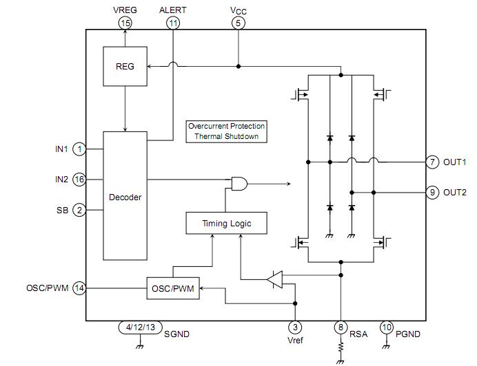
Product Summary
The TB6559FG is a full-bridge DC motor driver with LDMOS output transistors. It uses P-channel MOSFETs on the high side and N-channel MOSFETs on the low side, eliminating the need for a charge pump. The TB6559FG achieves high thermal efficiency. Four operating modes are selectable via IN1 and IN2: clockwise (CW), counter clockwise (CCW), short brake and stop.
Parametrics
TB6559FG absolute maximum ratings: (1)Supply voltage:50 V; (2)Output current: IO (Ave):1.0A, IO (Peak):2.5A; (3)Power dissipation:1.4W; (4)Operating temperature:-30 to 85℃; (5)Storage temperature:-55 to 150℃.
Features
TB6559FG features: (1)Power supply voltage: 50 V (max); (2)Output current: 2.5 A (max); (3)Low-ON resistance (upper and lower sum): 1.3 Ω (typ.); (4)Constant-current or direct PWM; (5)Standby mode; (6)Clockwise (CW), counterclockwise (CCW), short brake and stop; (7)Overcurrent protection; (8)Thermal shutdown.
Diagrams

| Image | Part No | Mfg | Description | ![]() |
Pricing (USD) |
Quantity | ||||||||||||
|---|---|---|---|---|---|---|---|---|---|---|---|---|---|---|---|---|---|---|
![]() |
![]() TB6559FG |
![]() Other |
![]() |
![]() Data Sheet |
![]() Negotiable |
|
||||||||||||
![]() |
![]() TB6559FG(O,8,EL) |
![]() Toshiba |
![]() Motor / Motion / Ignition Controllers & Drivers Full-Bridge DC 50V 2.5A 1.3Ohm Motor IC |
![]() Data Sheet |
![]()
|
|
||||||||||||
![]() |
![]() TB6559FG(O,EL) |
![]() Toshiba |
![]() Motor / Motion / Ignition Controllers & Drivers Bridge Driver |
![]() Data Sheet |
![]() Negotiable |
|
||||||||||||
(China (Mainland))










